bevictorΰµÂ

¿É³ÖÐø·¢Õ¹
¿É³ÖÐø·¢Õ¹
 
¿É³ÖÐø·¢Õ¹
 
¿É³ÖÐø·¢Õ¹
 
 
 
 
Ó¦¶ÔÆøÏó±ä¶¯

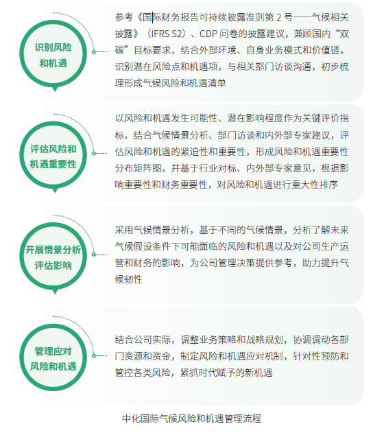
bevictorΰµÂÒ»Ïò¸ß¶È¹Ø×¢ÆøÏó±ä¶¯ÓйØÎÊÌ⣬»ý¼«×Ô¶¯µØ½«Ó¦¶ÔÆøÏó±ä¶¯ÈÚÈ빫˾սÊõ£¬³ÉÁ¢ÃÀÂúµÄÆøÏóÖÎÀí¼Ü¹¹£¬Ç¿»¯ÏµÍ³ÐÔµÄ̼ÖÎÀíÄÜÁ¦£¬Ôì¶©¡°2030ÄêʵÏÖ̼´ï·å¡¢2050ÄêʵÏÖ̼Öк͡±µÄ×ÜÌåÖ¸±êºÍÃ÷È·µÄÐж¯õè¾¶£¬¶¨ÆÚ¼ø±ð¡¢ÆÀ¹ÀºÍ¹Ü¿ØÆøÏó·çÏպͻúÔµ£¬³ÖÐø´´ÐÂÉý¼¶µÍ̼¼¼ÊõºÍ¹¤ÒÕ£¬ÖÂÁ¦ÓÚ´òÔìÂÌÉ«²úÆ·ºÍ½â¾ö¹æ»®£¬È«ÃæÐ­Í¬¼ÛÖµÁ´¸ßµÍÓΣ¬ÔÚµÍ̼תÐ͵Ä··ÉϼᶨǰÐУ¬ÓÐЧ¼ÓÇ¿ÆøÏóÈÍÐÔ¡£

ΪÁ˸üÈ«ÃæµØÅû¶bevictorΰµÂµÄÆøÏóÓйØÐÅÏ¢£¬ÎÒÃÇÓÚ2024 Äê11 Ô°䲼¹«Ë¾Ê×·Ý¡¶Ó¦¶ÔÆøÏó±ä¶¯»ã±¨¡·£¬³ÉΪÖйú»¯¹¤ÐÐÒµÊ×·ÝÓÉÆóҵƾ¾ÝÆøÏóÓйØÅû¶׼Ôò¼ÙÔì°ä²¼µÄÆøÏóÐж¯×¨Ìâ»ã±¨¡£¸Ã»ã±¨¾ßÌåÂÛÊöÁ˹«Ë¾ÆøÏóÖÎÀí¡¢Õ½Êõ¡¢·çÏÕÖÎÀí¡¢Ö¸±êÓëÖ¸±êµÈ·½ÃæµÄÄÚÈÝ£¬¿ÉÔÚÆäÖлñÈ¡¸ü¶àÐÅÏ¢¡£

Ó¦¶ÔÆøÏó±ä¶¯»ã±¨

638678679798589665

ÖÎÀí

bevictorΰµÂ³ÉÁ¢ÒÔ¶­Ê»áΪ×î¸ß¹ÜÖκ;ö²ß»ú¹¹µÄÆøÏóÖÎÀí¼Ü¹¹£¬Í¨¹ý¶È¹¤Ã÷È·¡¢È¨ÔðÇ峺µÄÖÎÀí¼Ü¹¹ºÍ¹¤×÷»úÔ죬×ÔÉ϶øÏÂÈ«ÃæÍÆ¶¯ÆøÏóÓйع¤×÷£¬³ä·Ö±£ÏÕÓ¦¶ÔÆøÏó±ä¶¯¸÷ÏîÊÂÏîÓÐЧÈÚÈë¸÷²ã¼¶ÂÄÔð¹ý³Ì£¬³ÖÐøÌáÉýÆøÏóÖÎÀíˮƽ¡£

638888900072843806

Õ½Êõ

ÎÒÃÇÔì¶©¡°3060 ½µÌ¼Â·Ïßͼ¡±ºÍÐж¯´òË㣬²¼¾Ö¾»Áã̼²úÒµÁ´Õ½Êõ¹æ»®¡£»ã±¨ÆÚÄÚ£¬ÎÒÃǹ²¼ø±ð³ö16ÏîÆøÏóÓйطçÏպͻúÔµ£¬¶ÔÆøÏó·çÏպͻúÔµ·¢Õ¹¡°²úÉú¿ÉÄÜÐÔ¡±ºÍ¡°Ç±ÔÚÓ°Ïìˮƽ¡±·ÖÎö£¬Ô½·¢È«ÃæÏàʶ·çÏպͻúÔµµÄ³ÁÒªÐÔ£¬ÒÔ±ã¸üºÃµØÔì¶©ÓÐЧµÄÖÎÀí´ëʩӦ¶Ô£¬Íƽø×ÔÉíºÍÉç»á·¢Õ¹Í¬Æµ×ßÏò¿É³ÖÐø·¢Õ¹µÄÃÀºÃ½«À´¡£

¶Ô¼ø±ð³öµÄÆøÏó·çÏպͻúÔµ£¬ÎÒÃǽøÐÐÁËÇé¾°·ÖÎö£¬ÔÚ·ÖÆçµÄÆøÏóÇé¾°Ï£¬×ÛºÏÁ¿»¯·ÖÎöÆøÏóÎïÀí·çÏÕ¡¢×ªÐÍ·çÏպͻúÔµ¶Ô¹«Ë¾³ö²úÔËÓª¡¢²ÆÕþÇé¿öµÈDZÔÚÓ°Ï죬Ôì¶©ÏàÓ¦µÄÓ¦¶Ô´ëÊ©£¬¼ÓÇ¿ÔÚÆøÏóÐж¯ÖеÄÓ¦±äÁ¦ºÍ¸¨µ¼Á¦¡£

638888900902445138

·çÏÕÖÎÀí

ÎÒÃdzÉÁ¢¸²¸ÇÆøÏó·çÏÕ¼ø±ð¡¢ÆÀ¹ÀÓëÓ¦¶ÔµÄÈ«Á÷³ÌÖÎÀí»úÔ죬½«ÆøÏó·çÏÕÄÉÈëÈ«Ãæ·çÏÕÖÎÀíϵͳ¡£Í¨¹ýÇé¾°·ÖÎöÓëѹÁ¦²âÊÔÆÀ¹ÀDZÔÚÓ°Ï죬ÆÀ¹À¼«¶ËÆøÏóÊÂÎñ¼°Õþ²ß±ä¶¯¶ÔÒµÎñµÄDZÔÚÓ°Ï죬Ôì¶©Õë¶ÔÐÔÓ¦¶ÔÕ½Êõ£¬ÖþÀÎÆó񵮿ÏóÈÍÐÔ·ÀÏß¡£

638888902227747112

Ö¸±êºÍÖ¸±ê

ÎÒÃÇÔì¶©¿ÆÑ§Á¿»¯µÄÆøÏóÐж¯Ö¸±êϵͳ£¬ÒÔÊý¾ÝÇý¶¯Ö¸±êÂ䵨¡£É趨¿ÉÔÙÉúÄÜÔ´Õ¼±È¡¢µ¥Ôª²úÆ·×ÛºÏÄܺġ¢Ì¼ÅŷŵȹؼüÖ¸±ê£¬Ç¿»¯µÍ̼¼¼ÊõÑз¢Í¶È룬ͨ¹ý½ÚÄÜË¢ÐÂÓë̼Êг¡ÂòÂô£¬Íƶ¯ÆøÏóÖ¸±êÓëÒµÎñ·¢Õ¹µÄÉî¶ÈЭͬ£¬ÎªÐÐÒµÓ¦¶ÔÆøÏó±ä¶¯Ìṩ¿É¸´ÔìµÄʵ¼Ê·¶Àý¡£

638888902357247320

Ðж¯

ÎÒÃÇÝÓÈÆ¡°Ë«Ì¼¡±Ö¸±ê£¬ÏµÍ³Íƶ¯Ì¼ÖÎÀíºÍÓ¦¶ÔÆøÏó±ä¶¯¸÷Ï×÷£¬´óÁ¦·¢Õ¹ÂÌÉ«µÍ̼ÔËӪʵ¼Ê£¬Í¬Ê±²¼¾Ö̼×ʲúÖÎÀí£¬²ûÑïרҵÓÅÊÆ£¬ÈÃÂÌÉ«·¢Õ¹µÄµ×É«¸ü×ã¡¢³ÉÉ«¸üÁÁ¡£

¹«Ë¾Ñϸñ¹æ·¶ÆøÏóÖÎÀí³ß¶ÈºÍÁ÷³Ì£¬ÔÚ³ÖÐøÃÀÂú×ܲ¿Ôì¶È½¨ÉèµÄͬʱ£¬»¹Íƶ¯ÏÂÊô³ö²úÐÍÆóÒµÔì¶©¡¶Ì¼Åŷżà²â¡¢Í³¼ÆÓë»ã±¨ÖÎÀí³ß¶È¡·¡¶¹Ì¶¨×ʲúͶ×ʽÚÄÜÉó²éÖÎÀí³ß¶È¡·¡¶ÄÜЧ¶Ô±êÖÎÀí³ß¶È¡·¡¶Ì¼ÅÅ·ÅÓйØË¾·¨Âɹ漰ÆäËûÒªÇóºÏ¹æÐÔÆÀ¼Û·¨Ê½¡·¡¶Ð¸ÄÀ©½¨ÏîÄ¿¼°É豸ÉèÊ©ÓÃÄܺÍ̼ÅÅ·ÅÉè¼Æ¹ý³Ì½ÚÔ취ʽ¡·µÈ¶àÏîÔì¶È£¬È·±£ÁôÁ¿ÏîĿ̼ÅŷŲ»Ðݾ«ÒæÓÅ»¯£¬Ò²ÎªÔöÁ¿ÏîĿ̼ÅÅ·ÅÉèÁ¢Ã÷È·µÄ×¼Èë³ß¶È¡£

ÎÒÃÇÖ´ÐÐϵͳ»¯ÇÒÈ«ÃæµÄÄÚ²¿ÖÎÀíÕ½Êõ£¬ÝÓÈÆÈ˲ލÉè¡¢ÄÜÁ¦ÌáÉý¡¢¼¨Ð§²éºË¡¢Ì¼ÅŹܿء¢¼à¶½ÖÎÀí¡¢Êý×Ö»¯ÖÎÀí¡¢Õ¹Ê¾Ðû´«µÈ·½Ã淢չȫ·½Î»Ðж¯£¬È·±£µÍ̼·¢Õ¹Ö¸±êÈçÆÚʵÏÖ£¬Õ¹Ê¾Íƶ¯ÂÌÉ«µÍ̼·¢Õ¹µÄÔðÈθк͸¨µ¼Á¦¡£

˼¿¼µ½Ì¼×ʲú¼ÛÖµÈÕÒæÍ¹ÏÔ£¬bevictorΰµÂÓÚ2024ÄêÒÀ¸½ÆìÏÂ̼×ʲúÖÎÀí¹«Ë¾Öл¯ÂÌÄÜ£¬´Ó̼Õ÷ѯ¡¢Ì¼ÂòÂô¡¢Ì¼¼õÅÅÏîÄ¿¿ª·¢¡¢Â̵çÂÌÖ¤ÂòÂôµÈ¶à¸öά¶È¼ÓÇ¿ÆóÒµÄÜÔ´Óë̼ÅÅ·ÅÖÎÀí£¬ÊµÏÖ̼×ʲú±£ÖµÔöÖµºÍ̼ÂÄÔ¼³É±¾ÓÅ»¯¡£

·µ»Ø¶¥²¿
¡¾ÍøÕ¾µØÍ¼¡¿
¡¾ÍøÕ¾µØÍ¼¡¿